当前位置:首页 > 标准规范 > 标准宣贯

中交协新技术分会推动行业积极采信三项团体标准成效显著

发表时间: 2023-03-06 作者: 来源:交通运输新技术网 点击:1650次

  团体标准作为国标、行标等标准的有效补充,能够快速响应市场和新技术发展,解决新产品、新技术、新服务在标准缺失或滞后上的问题。中国交通运输协会新技术促进分会积极创新、主动作为,着力推进和落实团标采信服务工作,努力扩大团体标准实施应用范围,获得了主编及参编单位的充分认可,并向分会纷纷发函致谢。

  新技术促进分会紧紧围绕胡亚东会长的工作部署和讲话精神,主动担当,引导和服务各会员单位做好团体标准立项和编制工作,并以科学技术奖申报、科技成果评价、科技立项服务、示范项目评定、创新落地转化、精品会议会展等多种形式,搭建行业沟通合作平台,探索更多创新性、引领性、实效性举措,切实履行好桥梁纽带作用,助力行业高质量、可持续发展。

  三项团体标准举行发布仪式

  2022年11月16日,中国交通运输协会新技术促进分会在长沙针对《城市轨道交通数据采集平台技术规范》《单轴转向架跨座式单轨车辆通用技术条件》《自动导向轨道交通车辆通用技术条件》三项团体标准举行发布仪式。

  协会自2019年完成团体标准“全国团体标准信息平台”资格注册工作以来,针对新业态,新产品,新模式,新工艺,制定了一批面向实际需求的团体标准,涵盖运输综合、轨道交通、装备技术、交通工程设施等专业领域。协会严把立项关,整体通过率为80%左右,截止目前,批准立项团体标准有170余项,已累计发布26项团体标准,其中从今年初到11月份共计发布11项标准。协会在制定标准的过程中将充分考虑团体标准在推广应用的模式,做需求导向、原创性的高质量团体标准,欢迎更多的机构、企业和专家积极参与到协会未来的标准制修订工作。

  中国交通运输协会副会长、标准化技术委员会副主任委员、新技术促进分会会长褚飞跃发布团体标准

  发布会上,中国交通运输协会副会长、中国交通运输协会标准化技术委员会副主任委员褚飞跃发表了讲话。褚飞跃副会长强调,坚决落实《国家标准化发展纲要》《关于促进团体标准规范优质发展的意见》等文件精神,协会标委会针对文件提出的要求和目标,将组织进一步深入学习,完善协会团体标准审查流程,推动协会标准制修订工作信息平台建设,提升标委会业务能力,强化团体标准品质管控,更好服务于行业企业和会员单位。

 

 中国交通运输协会副会长褚飞跃、新技术促进分会副会长兼秘书长于丁为起草单位代表颁发标准公告函

  《城市轨道交通数据采集平台技术规范》(T/CCTAS28-2022)由中国交通运输协会新技术促进分会提出,中国铁道科学研究院有限公司牵头,联合深圳地铁建设集团有限公司、武汉地铁集团有限公司、天津轨道交通运营集团有限公司、重庆市轨道交通(集团)有限公司、南京地铁运营有限责任公司、北京城建设计发展集团股份有限公司、北京市地铁运营有限公司、北京轨道交通路网管理有限公司、北京经纬信息技术有限公司、北京卓越信通电子股份有限公司、浙江省轨道交通运营管理集团有限公司、珠海优特电力科技股份有限公司、宁波市轨道交通集团有限公司、宁波工程学院、浙江数智交院科技股份有限公司、中铁西南科学研究院有限公司、中南大学共同起草编制,于2022年6月1日起实施。

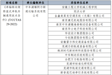
  《单轴转向架跨座式单轨车辆通用技术条件》(T/CCTAS29-2022)由中国交通运输协会新技术促进分会提出,中车浦镇阿尔斯通运输系统有限公司牵头,联合中车南京浦镇车辆有限公司、芜湖市运达轨道交通建设运营有限公司、芜湖市轨道交通有限公司、芜湖市标准化研究院、广西柳州市轨道交通投资发展集团有限公司、同济大学、安徽工程大学、邯郸市城市轨道交通建设发展中心、北京城建设计发展集团股份有限公司、中铁第四勘察设计院集团有限公司、中铁工程设计咨询集团有限公司、中车成都机车车辆有限公司、浙江大丰轨道交通装备有限公司共同起草编制,于2022年6月1日起实施。

  《自动导向轨道交通车辆通用技术条件》(T/CCTAS30-2022),由中国交通运输协会新技术促进分会提出,联合中车南京浦镇车辆有限公司、上海地铁维护保障有限公司、上海轨道交通八号线三期发展有限公司、上海市隧道工程轨道交通设计研究院、上海申凯公共交通运营管理有限公司、芜湖市标准化研究院、深圳市机场(集团)有限公司、成都天府国际机场建设指挥部、北京首都国际机场股份有限公司、北京博维航空设施管理有限公司、北京新机场建设指挥部、广州白云国际机场股份有限公司、深圳市市政设计研究院有限公司、华设设计集团股份有限公司共同起草编制,于2022年6月1日起实施。

  北京全路通信信号研究设计院集团有限公司、芜湖市轨道交通有限公司、中车制动系统有限公司等24家单位同意采信的复函

  中国交通运输协会新技术促进分会副会长兼秘书长于丁主持大会

  新技术分会副会长兼秘书长于丁在发布会上表示,团体标准的影响力,在于更广泛的被采信;标准实施效能的充分显现,在于持续增强和扩大标准的实施应用,倡议各有关单位共同采信和实施团体标准,积极鼓励宣传团体标准。截止目前,针对《单轴转向架跨座式单轨车辆通用技术条件》《自动导向轨道交通车辆通用技术条件》《城市轨道交通数据采集平台技术规范》这三项团标,已有北京全路通信信号研究设计院集团有限公司、中车制动系统有限公司、芜湖市轨道交通有限公司、华设设计集团股份有限公司等24家单位复函同意共同采信(采信单位名单如下)。

  三项团体标准的研制和成功发布,凝聚了多方的努力和辛苦付出。一是编制单位在标准起草过程中历经多次调研佐证,广泛征求各方意见建议;二是得益于协会标委会专家得大力支持和智慧奉献;三是新技术分会作为标准的提出单位,发挥特殊的协调作用,积极承担组织工作,与起草单位、参编单位、采信单位、评审专家及时沟通,解决标准编制过程中出现的问题。为此,起草单位为表达对新技术促进分会的帮助和付出,特发函致谢(如下)。

  中车阿尔斯通运输系统有限公司感谢函

 

  推动团标采信、互信、共信,是新技术分会在团标科技管理上的创新之举。接下来,分会将以线上直播的形式对标准进行系列宣贯,并联合有关单位多措并举,努力推动团标的采信和落地实施;同时,有效利用分会官网、官微等媒介平台,大力宣传、着力开展宣贯培训等活动,推动团体标准被行业、地方及国家有关主管部门所采信,力争做好标准的科学性、规范性、时效性,确保标准质量。

  中国交通运输协会新技术促进分会标准事业部

  联系人:张保平张华

  联系电话:1561199017515910814997

  传真:010-82899880


还没有账号?立即注册
已有账号?